ArchiMate: Turning Enterprise Complexity into a Shared Language
In large organisations, failure rarely comes from a lack of technology—it comes from misalignment. ArchiMate provides a common visual language to bridge strategy, business, and IT, making architecture decisions visible and defensible.
KMS ITC
In large organisations, failure rarely comes from a lack of technology. It comes from misalignment—between strategy and execution, business and IT, intent and reality.
That’s exactly the problem ArchiMate was designed to solve.
What Is ArchiMate?
ArchiMate is a visual modelling language for enterprise architecture, standardised by The Open Group. Unlike informal diagrams or ad-hoc documentation, ArchiMate provides a consistent, rigorous notation that can be understood across organisational boundaries.
It provides a common notation to describe:
- Business processes and capabilities — what the organisation does
- Applications and integrations — how software supports operations
- Data and technology platforms — the underlying infrastructure
- Strategy, motivation, and change — why decisions are made
In short: ArchiMate connects why the organisation exists, what it does, and how it is implemented.
This traceability is what separates enterprise architecture from mere technical documentation.
Why Architects Use ArchiMate
Most organisations already have architecture—just not a shared understanding of it.
Architecture knowledge often lives in the heads of senior engineers, scattered across wikis, or buried in outdated slide decks. When key people leave, critical context leaves with them.
ArchiMate helps when:
- Business leaders ask “Why are we investing in this system?”
- Delivery teams ask “What does this change impact?”
- Architects ask “How do we show trade-offs clearly?”
- Auditors ask “How do you ensure regulatory compliance?”
It turns architecture from tribal knowledge into explicit structure.
The Core Idea: Layers and Relationships
ArchiMate is built around layers, each answering a different question:
🔹 Business Layer – What the organisation does
- Capabilities — what the business can do
- Processes — how work flows
- Roles and actors — who does what
- Value delivered — outcomes for stakeholders
🔹 Application Layer – How software supports the business
- Applications — software systems
- Services — functionality exposed to users
- Interfaces — connection points
- Data objects — information managed
🔹 Technology Layer – What the system runs on
- Infrastructure — servers, networks, cloud
- Platforms — middleware, databases
- Networks — connectivity
- Deployment environments — where applications run

The ArchiMate framework organises architecture across three layers (Business, Application, Technology) and three aspects (Passive structure, Behavior, Active structure).
The Power of Relationships
What makes ArchiMate powerful is not the boxes—it’s the relationships:
| Relationship | Meaning |
|---|---|
| Assignment | Who/what is responsible |
| Serving | What provides value to what |
| Realisation | How something is implemented |
| Flow | Transfer of information or goods |
| Triggering | What causes what to happen |
These relationships make cause and effect visible.
When a business process changes, you can trace the impact through applications, data, and infrastructure. When a system is decommissioned, you can see which capabilities are affected.

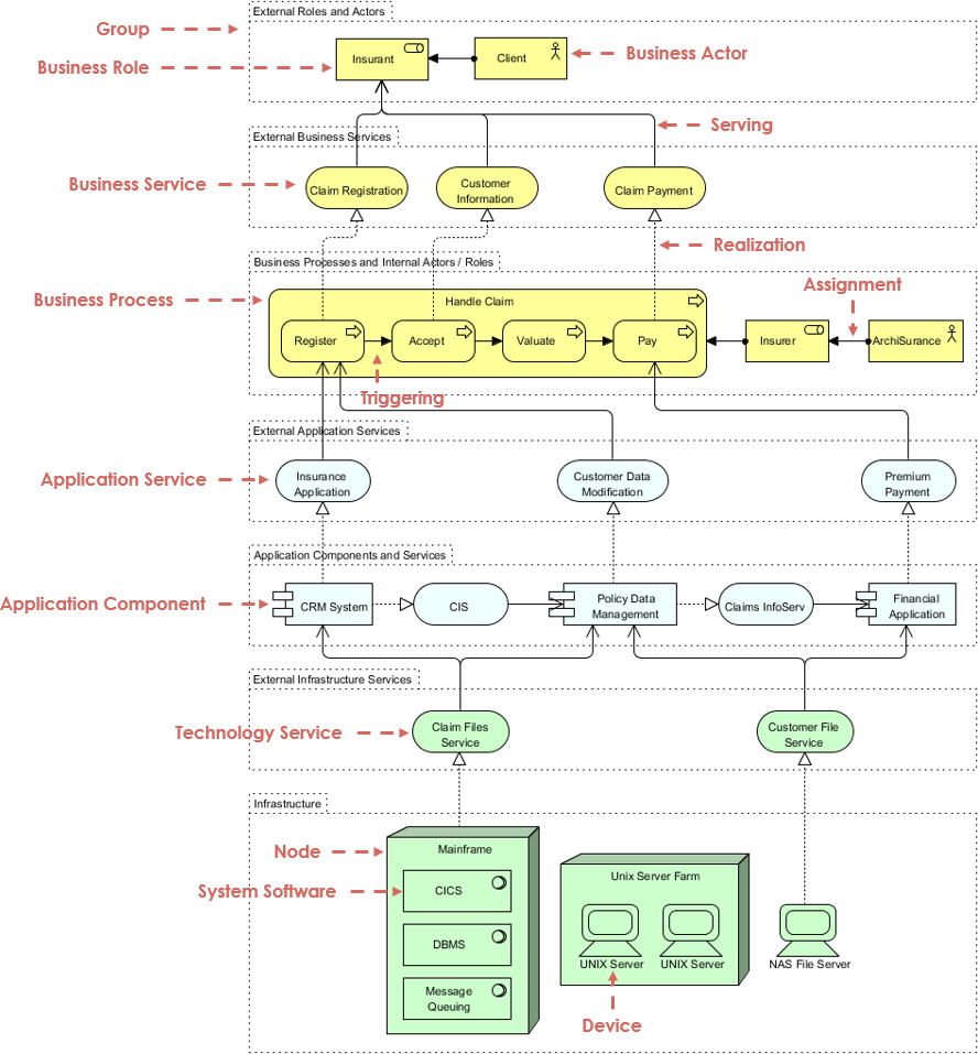
A complete ArchiMate view showing the relationships between business processes, application services, application components, technology services, and infrastructure—all connected through explicit relationships.
Beyond IT: Strategy, Motivation, and Change
Modern ArchiMate (version 3.x) goes well beyond system diagrams.
It allows you to model:
- Strategy & Motivation: drivers, goals, outcomes, stakeholders
- Implementation & Migration: plateaus, gaps, roadmaps
- Risk & Requirements: constraints, principles, and trade-offs
This means architecture diagrams can finally answer:
“How does this initiative support our strategy—and what happens if we don’t do it?”

The motivation extension allows architects to connect stakeholder goals, principles, and requirements—showing how strategic intent flows down to concrete implementation decisions.
Connecting Strategy to Implementation
Consider a common scenario: the CFO wants to reduce manual work and improve customer-facing systems. In ArchiMate, you can model:
- Stakeholder (CFO) has Goals (Reduce Manual Work, Reduce Customer Interaction)
- Goals are supported by Principles (Systems should be Customer Facing)
- Principles are realised by Requirements (Provide Online Portfolio Service)
This creates an auditable chain from strategic intent to system requirements.
ArchiMate vs “Pretty Diagrams”
ArchiMate is often misunderstood as just another diagramming tool—a more formal version of boxes and arrows in PowerPoint.
The difference is fundamental:
| Informal Diagrams | ArchiMate |
|---|---|
| Explain how something works | Explain why it exists and how it fits |
| Created for one conversation | Reusable across conversations |
| Meaning varies by author | Consistent semantics |
| Hard to analyse systematically | Supports impact analysis |
Good ArchiMate models are:
- Decision-oriented — they help make choices
- Traceable — you can follow dependencies
- Consistent across views — same model, different perspectives
They are thinking tools, not decoration.
How ArchiMate Is Used in Practice
In real organisations, ArchiMate is used to:
1. Communicate Solution Options to Executives
Instead of dense technical documents, architects present clear views showing how proposed changes support business goals and what systems are affected.
2. Support Architecture Governance and Review Boards
Standardised notation means review boards can assess proposals consistently, rather than interpreting ad-hoc diagrams differently each time.
3. Analyse Impacts of Change Across Portfolios
When decommissioning a legacy system or integrating an acquisition, ArchiMate models reveal dependencies that would otherwise be discovered only during implementation—usually at the worst possible time.
4. Align Programs, Platforms, and Capabilities
Large transformation programs involve multiple workstreams. ArchiMate provides a shared map that keeps everyone oriented toward the same target state.
5. De-risk Complex Transformations and Legacy Modernisation
By making current state, target state, and transition states explicit, ArchiMate reduces the risk of “big bang” migrations and supports incremental delivery.
ArchiMate and TOGAF
ArchiMate is especially powerful when combined with TOGAF (The Open Group Architecture Framework)—but it stands on its own as a modelling language.
- TOGAF provides the process for developing architecture (ADM phases, governance, stakeholder management)
- ArchiMate provides the language for documenting and communicating architecture
You can use ArchiMate without TOGAF, and you can use TOGAF without ArchiMate—but together, they form a comprehensive approach to enterprise architecture.
A Common Misconception
ArchiMate does not replace:
- Detailed solution design documents
- UML sequence diagrams for developers
- Infrastructure-as-code for deployment
- API specifications for integration
- Delivery documentation for project teams
Instead, it sits above them, providing coherence.
Think of it as:
The map, not the street view.
You need both. The map tells you where you’re going and how the pieces connect. The street view tells you what’s actually there when you arrive.
Tools for ArchiMate Modelling
Several tools support ArchiMate modelling:
- Archi — free, open-source, excellent for learning
- Sparx Enterprise Architect — comprehensive, widely used in enterprises
- BiZZdesign — enterprise-grade with strong TOGAF integration
- Orbus iServer — repository-based with collaboration features
- LeanIX — cloud-based, focuses on application portfolio management
The choice depends on your organisation’s scale, budget, and integration requirements.
Getting Started with ArchiMate
If you’re new to ArchiMate, here’s a practical path:
- Learn the core concepts — layers, elements, relationships
- Model something small — a single business capability or application
- Focus on relationships — they’re more important than getting boxes perfect
- Iterate with stakeholders — architecture is a conversation
- Connect to decisions — every model should support a decision
Don’t try to model everything at once. Start with what’s useful.
Final Thought
As systems become more distributed, regulated, and interconnected, clarity becomes a competitive advantage.
ArchiMate doesn’t remove complexity. It makes complexity navigable.
If architecture is about making intentional trade-offs, ArchiMate is one of the best languages we have for making those trade-offs visible, discussable, and defensible.
The real value of ArchiMate is not the diagram—it’s the conversation it enables.
At KMS ITC, we use ArchiMate as part of our enterprise and solution architecture practice, helping organisations align technology decisions with business strategy. Contact us to learn how we can help with your architecture challenges.